# Export Mesh

Once you have your flooring/tiles done in [Blender ](https://www.blender.org/)using [Floor Generator](https://blendermarket.com/products/floor-generator) and want to export its mesh to another 3D software (e.g. [Unreal Engine](https://www.unrealengine.com/en-US/unreal-engine-5)) - there are steps to do.

## Step 1

[Convert](https://docs.blender.org/manual/en/latest/scene_layout/object/editing/convert.html#convert) your [Floor Generator](https://blendermarket.com/products/floor-generator) object to mesh (*Select object -> Object -> Convert -> Mesh*)

or

Apply the [Floor Generator](https://blendermarket.com/products/floor-generator) Modifier.

## Step 2

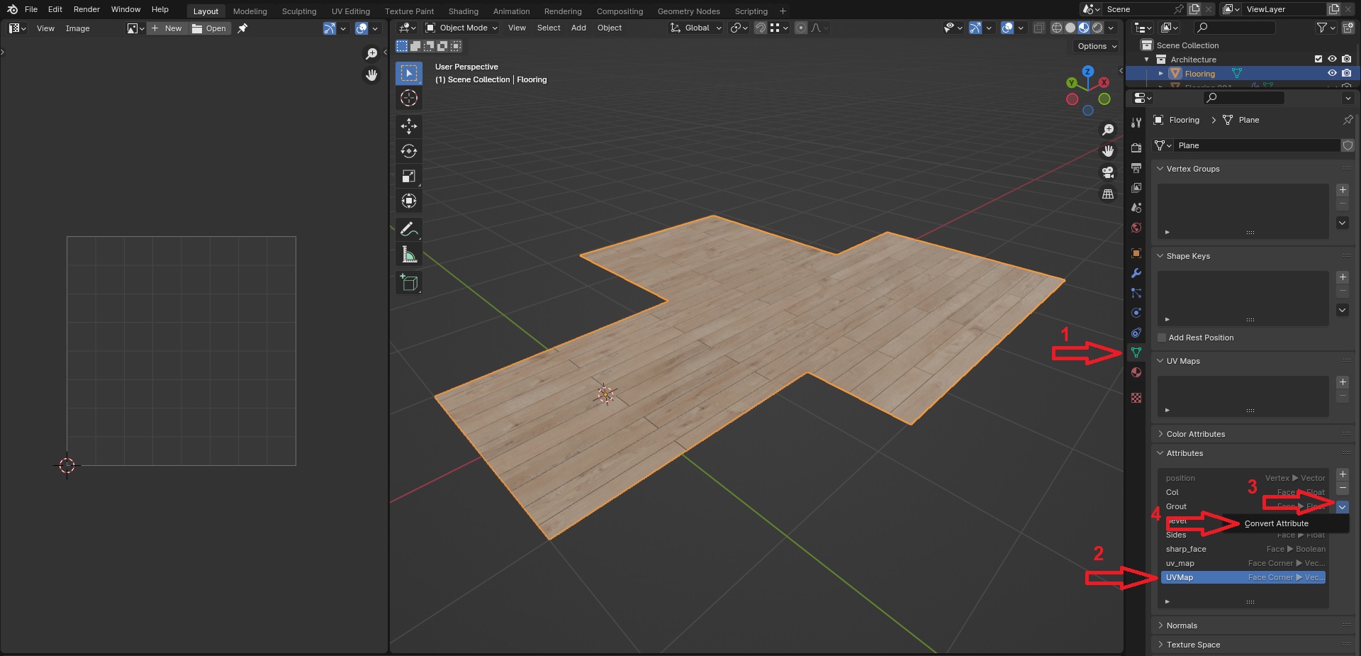
Now it is necessary to get the UV mapping from the [Attribute ](https://docs.blender.org/manual/en/latest/modeling/geometry_nodes/attributes_reference.html#attributes)created with Geometry Nodes.

*Data -> Attributes -> UVMap -> Convert Attribute -> Data Type -> 2D Vector -> OK*

<figure><img src="https://content.gitbook.com/content/sg8wgbCa5gHoFBgWbb5h/blobs/wJyVgsZtyi0XJx454AM0/21_ConvertAttribute.jpg" alt=""><figcaption></figcaption></figure>

Now in the UV Maps tab - **UVMap** layer appeared. On the left part of the image below it is visible the UV mapping of each board.

<figure><img src="https://content.gitbook.com/content/sg8wgbCa5gHoFBgWbb5h/blobs/tdlkMbvesvvNeNJIxDDL/23_UVMap.jpg" alt=""><figcaption></figcaption></figure>

## Step 3

Export flooring object (*File -> Export -> choose file format: e.g. FBX, OBJ etc.*).

Now when you import flooring to another 3D software and use same textures you used in Blender - pattern will match.
